AI
产品
下载
企业服务
企业服务
解决方案
API服务
模板社区
价格
入门教程
帮助中心
知识社区
登录
免费使用
登录
免费注册
流程类
图形化表达方式
脑图类
结构化表达方式
笔记类
高效化表达方式
实用工具
实用工具
业务与管理领域
流程图
泳道图
BPMN2.0
甘特图
软件工程与系统设计
UML
架构图
网络拓扑图
数据分析与研究
图表/表格
韦恩图
工程与技术设计
电路图
平面图
数据库与信息系统
ER图
思维导图
组织结构图
树形图
括号图
鱼骨图
时间轴
Markdown
思维笔记
公式编辑器
Mermaid
Geogebra
在线电路图绘制软件
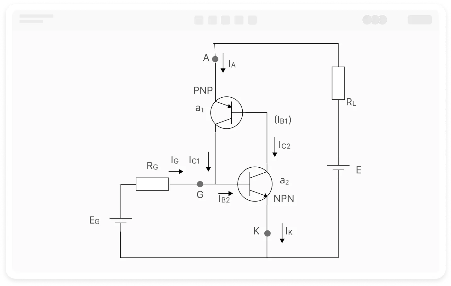
电路图是用物理电学标准化的符号绘制的一种表示电路连接的图。ProcessOn支持在线绘制电路图,无需繁琐操作,拖拽操作简单高效,提供超全电路图图形符号,还有海量优质的模板供克隆使用,小白也能轻松绘制专业的电路图。
在线画电路图
导出JPG
导出PNG
导出PDF
导入文件
当前文件未保存,为防止文件丢失请
立即登录
电路图构成元素
元件符号
代表电路中的各个元件,如电源、电阻、开关等。元件符号直观明了,使得人们能够快速识别和理解电路中的各个组成部分。
连线
表示元件之间的连接关系,可以是直线、曲线或箭头线,用于连接不同元件的端子或引脚。
结点
表示连接线的交叉点或连接处,用于表示不同的电路分支或交叉连接关系。
注释
在电路图中添加标注和注释,用于说明电路的功能、参数、特性或其他重要信息。这些信息有助于理解电路图的含义和目的。
在线电路图设计
流畅的绘制体验,丰富的图形素材
ProcessOn支持在线绘制电路图,上手简单无需繁琐操作,系统内置开关和继电器、半导体和二极管、电子仪器、集成电路组件等500+电路图图形符号,模板社区还有丰富的用户案例和内容素材,能让您快速绘制出专业又美观的电路图。
在线电路图设计
ProcessOn 电路图产品亮点
在线协作
电路图在线绘制简单便捷,支持多人协同创作,还可以设置分享链接,信息实时传递。
兼容多种格式
电路图支持导出PNG、VISIO、PDF、SVG等格式,支持导入VISIO格式文件
云端存储
电路图文件实时存储,不同终端之间云同步,历史版本可追溯,文件安全有保障。
在线电路图设计
电路图怎么画
1
新建电路图,或者先新建流程图,然后添加电路图图形符号到作图区,也可以直接克隆已经公开发布的电路图模板
2
将电路元件按照电路运行顺序和规则拖入画布
3
利用传输路径符号及连线按照电路图的运行流程,将各元器件连接起来
4
布局优化,通过“匹配大小”和“对齐分布”功能让元器件大小一致、排列整齐。
5
按照电路运行流程检查电路图是否正确,您可以发布到ProcessOn模板社区,也可以协作分享给你的同事好友
在线电路图绘制
电路图常见问题
如何添加电路图图形符号?
左侧图形区点击“更多图形”,勾选“电路图”,点击“确认”即可在图形区展示电路图图形符号。
如何创建连线?
选中电路图图形,鼠标移动至图形边框处,出现“十”时可以创建连线。
如何设置图形分布对齐?
同时选中两个以上的图形,通过顶部工具栏可以修改排列、分布对齐、匹配大小和组合关系。
如何恢复历史版本?
ProcessOn自动保存历史记录到云端,点击左上角“文件”“历史记录”,选择要恢复的版本,确定恢复即可。
如何分享协作电路图?
点击右上角“分享协作”按钮,输入对方账号后即可邀请他人协作,也可直接开启公开分享,将链接分享给他人查看。
海量电路图模板,直接克隆轻松绘制
circuit
测试发布111111111
电路图
电路图_测试
circuit
测试发布111111111
更多电路图模板
为什么选择ProcessOn
ProcessOn工具
支持多种图形绘制,无需在多个软件切换
实时协作,所见即所得,格式统一,协作无障碍
历史文件自动保存,随时恢复到需要的版本
文件统一存放在团队,离职交接保证知识沉淀
传统作图工具
作图能力单一,需要采购多款软件
格式不统一,协作效率低下,文件传来传去,时效性差
文件版本管理困难,历史版本难以找回
文件分散,人员变动知识难以沉淀
适用于所有人的
作图工具和知识分享平台